No description
Find a file
2025-01-23 11:46:25 +01:00
.data Remove files 2024-12-11 15:34:29 +01:00
.dlt fix: remove obsolete code 2024-03-13 10:19:03 +01:00
.github chore: renaming test 2025-01-20 12:27:22 +01:00
alembic Version 0.1.21 (#431) 2025-01-10 19:37:50 +01:00
assets Version 0.1.21 (#431) 2025-01-10 19:37:50 +01:00
bin chore: enable all origins in cors settings 2024-09-25 14:34:14 +02:00
cognee Merge remote-tracking branch 'origin/dev' into feat/COG-1058-fastmcp 2025-01-23 11:46:25 +01:00
cognee-frontend Switch to gpt-4o-mini by default (#233) 2024-11-18 17:38:54 +01:00
cognee-mcp feat: use fastmcp for mcp server 2025-01-23 11:45:40 +01:00
evals Feat: Save and load contexts and answers for eval (#462) 2025-01-22 16:17:01 +01:00
examples fix: fixes typo in multimedia example 2025-01-17 09:31:48 +01:00
licenses Delete licenses/DCO.md 2024-12-13 11:29:17 +01:00
notebooks refactor: Resolve issue with notebook after metadata refactor 2025-01-20 18:02:57 +01:00
profiling Version 0.1.21 (#431) 2025-01-10 19:37:50 +01:00
tests Version 0.1.21 (#431) 2025-01-10 19:37:50 +01:00
tools Version 0.1.21 (#431) 2025-01-10 19:37:50 +01:00
.dockerignore chore: add vanilla docker config 2024-06-23 00:36:34 +02:00
.env.template chore: Make milvus an optional dependency 2024-12-03 10:37:50 +01:00
.gitignore Merge remote-tracking branch 'origin/main' into code-graph 2024-12-03 21:14:19 +01:00
.pre-commit-config.yaml Version 0.1.21 (#431) 2025-01-10 19:37:50 +01:00
.pylintrc fix: enable sqlalchemy adapter 2024-08-04 22:23:28 +02:00
.python-version chore: update python version to 3.11 2024-03-29 14:10:20 +01:00
alembic.ini feat: migrate search to tasks (#144) 2024-10-07 14:41:35 +02:00
CODE_OF_CONDUCT.md Version 0.1.21 (#431) 2025-01-10 19:37:50 +01:00
CONTRIBUTING.md Update CONTRIBUTING.md 2025-01-16 20:09:43 +01:00
DCO.md Version 0.1.21 (#431) 2025-01-10 19:37:50 +01:00
docker-compose.yml Merge remote-tracking branch 'origin/main' into feature/cog-537-implement-retrieval-algorithm-from-research-paper 2024-11-21 17:07:16 +01:00
Dockerfile Version 0.1.21 (#431) 2025-01-10 19:37:50 +01:00
entrypoint-old.sh fix: run frontend in a container 2024-06-23 13:24:58 +02:00
entrypoint.sh fix: fixes cognee backend on windows 2025-01-17 09:52:05 +01:00
LICENSE Update LICENSE 2024-03-30 11:57:07 +01:00
mypy.ini Improve processing, update networkx client, and Neo4j, and dspy (#69) 2024-04-20 19:05:40 +02:00
NOTICE.md add NOTICE file, reference CoC in contribution guidelines, add licenses folder for external licenses 2024-12-06 13:27:55 +00:00
poetry.lock feat: use fastmcp for mcp server 2025-01-23 11:45:40 +01:00
pyproject.toml feat: use fastmcp for mcp server 2025-01-23 11:45:40 +01:00
README.md fix: fixes typo in README 2025-01-17 11:30:45 +01:00

cognee

GitHub forks GitHub stars GitHub commits Github tag Downloads

We build for developers who need a reliable, production-ready data layer for AI applications

What is cognee?

Cognee implements scalable, modular ECL (Extract, Cognify, Load) pipelines that allow you to interconnect and retrieve past conversations, documents, and audio transcriptions while reducing hallucinations, developer effort, and cost. Try it in a Google Colab notebook or have a look at our documentation

If you have questions, join our Discord community

why cognee

📦 Installation

You can install Cognee using either pip or poetry. Support for various databases and vector stores is available through extras.

With pip

pip install cognee

With poetry

poetry add cognee

With pip with specific database support

To install Cognee with support for specific databases use the appropriate command below. Replace <database> with the name of the database you need.

pip install 'cognee[<database>]'

Replace <database> with any of the following databases:

  • postgres
  • weaviate
  • qdrant
  • neo4j
  • milvus

Installing Cognee with PostgreSQL and Neo4j support example:

pip install 'cognee[postgres, neo4j]'

With poetry with specific database support

To install Cognee with support for specific databases use the appropriate command below. Replace <database> with the name of the database you need.

poetry add cognee -E <database>

Replace <database> with any of the following databases:

  • postgres
  • weaviate
  • qdrant
  • neo4j
  • milvus

Installing Cognee with PostgreSQL and Neo4j support example:

poetry add cognee -E postgres -E neo4j

💻 Basic Usage

Setup

import os

os.environ["LLM_API_KEY"] = "YOUR OPENAI_API_KEY"

or

import cognee
cognee.config.set_llm_api_key("YOUR_OPENAI_API_KEY")

You can also set the variables by creating .env file, here is our template. To use different LLM providers, for more info check out our documentation

If you are using Network, create an account on Graphistry to visualize results:

cognee.config.set_graphistry_config({
    "username": "YOUR_USERNAME",
    "password": "YOUR_PASSWORD"
})

(Optional) To run the with an UI, go to cognee-mcp directory and follow the instructions. You will be able to use cognee as mcp tool and create graphs and query them.

If you want to use Cognee with PostgreSQL, make sure to set the following values in the .env file:

DB_PROVIDER=postgres

DB_HOST=postgres
DB_PORT=5432

DB_NAME=cognee_db
DB_USERNAME=cognee
DB_PASSWORD=cognee

Simple example

First, copy .env.template to .env and add your OpenAI API key to the LLM_API_KEY field.

This script will run the default pipeline:

import cognee
import asyncio
from cognee.api.v1.search import SearchType

async def main():
    # Create a clean slate for cognee -- reset data and system state
    print("Resetting cognee data...")
    await cognee.prune.prune_data()
    await cognee.prune.prune_system(metadata=True)
    print("Data reset complete.\n")

    # cognee knowledge graph will be created based on this text
    text = """
    Natural language processing (NLP) is an interdisciplinary
    subfield of computer science and information retrieval.
    """

    print("Adding text to cognee:")
    print(text.strip())
    # Add the text, and make it available for cognify
    await cognee.add(text)
    print("Text added successfully.\n")


    print("Running cognify to create knowledge graph...\n")
    print("Cognify process steps:")
    print("1. Classifying the document: Determining the type and category of the input text.")
    print("2. Checking permissions: Ensuring the user has the necessary rights to process the text.")
    print("3. Extracting text chunks: Breaking down the text into sentences or phrases for analysis.")
    print("4. Adding data points: Storing the extracted chunks for processing.")
    print("5. Generating knowledge graph: Extracting entities and relationships to form a knowledge graph.")
    print("6. Summarizing text: Creating concise summaries of the content for quick insights.\n")

    # Use LLMs and cognee to create knowledge graph
    await cognee.cognify()
    print("Cognify process complete.\n")


    query_text = 'Tell me about NLP'
    print(f"Searching cognee for insights with query: '{query_text}'")
    # Query cognee for insights on the added text
    search_results = await cognee.search(
        SearchType.INSIGHTS, query_text=query_text
    )

    print("Search results:")
    # Display results
    for result_text in search_results:
        print(result_text)

    # Example output:
       # ({'id': UUID('bc338a39-64d6-549a-acec-da60846dd90d'), 'updated_at': datetime.datetime(2024, 11, 21, 12, 23, 1, 211808, tzinfo=datetime.timezone.utc), 'name': 'natural language processing', 'description': 'An interdisciplinary subfield of computer science and information retrieval.'}, {'relationship_name': 'is_a_subfield_of', 'source_node_id': UUID('bc338a39-64d6-549a-acec-da60846dd90d'), 'target_node_id': UUID('6218dbab-eb6a-5759-a864-b3419755ffe0'), 'updated_at': datetime.datetime(2024, 11, 21, 12, 23, 15, 473137, tzinfo=datetime.timezone.utc)}, {'id': UUID('6218dbab-eb6a-5759-a864-b3419755ffe0'), 'updated_at': datetime.datetime(2024, 11, 21, 12, 23, 1, 211808, tzinfo=datetime.timezone.utc), 'name': 'computer science', 'description': 'The study of computation and information processing.'})
       # (...)
        #
        # It represents nodes and relationships in the knowledge graph:
        # - The first element is the source node (e.g., 'natural language processing').
        # - The second element is the relationship between nodes (e.g., 'is_a_subfield_of').
        # - The third element is the target node (e.g., 'computer science').

if __name__ == '__main__':
    asyncio.run(main())

When you run this script, you will see step-by-step messages in the console that help you trace the execution flow and understand what the script is doing at each stage. A version of this example is here: examples/python/simple_example.py

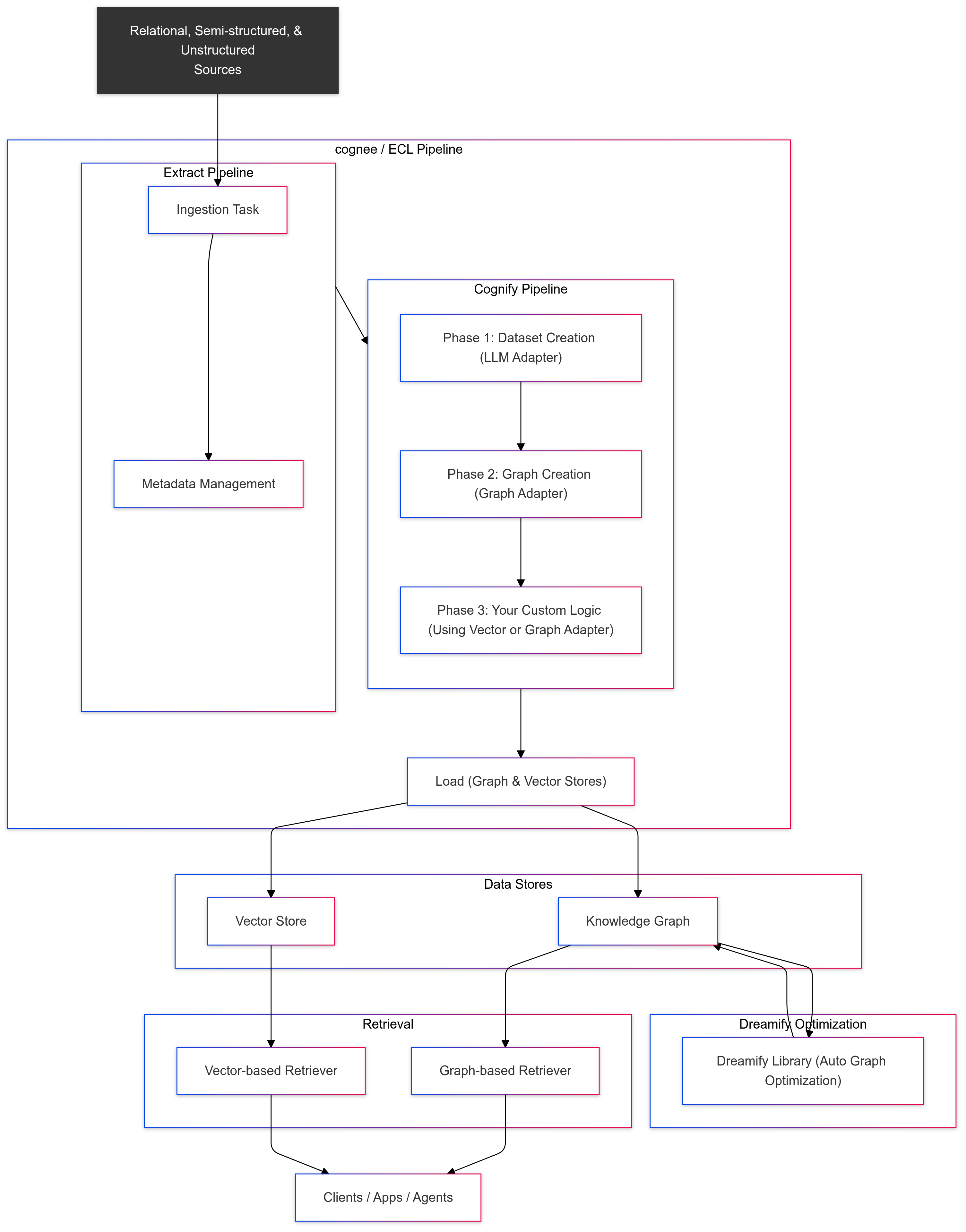
Understand our architecture

cognee framework consists of tasks that can be grouped into pipelines. Each task can be an independent part of business logic, that can be tied to other tasks to form a pipeline. These tasks persist data into your memory store enabling you to search for relevant context of past conversations, documents, or any other data you have stored.

cognee concept diagram

Vector retrieval, Graphs and LLMs

Cognee supports a variety of tools and services for different operations:

  • Modular: Cognee is modular by nature, using tasks grouped into pipelines

  • Local Setup: By default, LanceDB runs locally with NetworkX and OpenAI.

  • Vector Stores: Cognee supports LanceDB, Qdrant, PGVector and Weaviate for vector storage.

  • Language Models (LLMs): You can use either Anyscale or Ollama as your LLM provider.

  • Graph Stores: In addition to NetworkX, Neo4j is also supported for graph storage.

  • User management: Create individual user graphs and manage permissions

Demo

Check out our demo notebook here

Get Started

Install Server

Please see the cognee Quick Start Guide for important configuration information.

docker compose up

Install SDK

Please see the cognee Development Guide for important beta information and usage instructions.

pip install cognee

💫 Contributors

contributors

Star History

Star History Chart

Vector & Graph Databases Implementation State

Name Type Current state (Mac/Linux) Known Issues Current state (Windows) Known Issues
Qdrant Vector Stable Unstable
Weaviate Vector Stable Unstable
LanceDB Vector Stable Stable
Neo4j Graph Stable Stable
NetworkX Graph Stable Stable
FalkorDB Vector/Graph Stable Unstable
PGVector Vector Stable Unstable
Milvus Vector Stable Unstable