* feat: make tasks a configurable argument in the cognify function * fix: add data points task * eval on random samples instead of first couple * Save and load contexts and answers * Fix random seed usage and handle empty descriptions * include insights search in cognee option * create output dir if doesnt exist --------- Co-authored-by: lxobr <122801072+lxobr@users.noreply.github.com> |
||
|---|---|---|
| .data | ||
| .dlt | ||
| .github | ||
| alembic | ||
| assets | ||
| bin | ||
| cognee | ||
| cognee-frontend | ||
| cognee-mcp | ||
| evals | ||
| examples | ||
| licenses | ||
| notebooks | ||
| profiling | ||
| tests | ||
| tools | ||
| .dockerignore | ||
| .env.template | ||
| .gitignore | ||
| .pre-commit-config.yaml | ||
| .pylintrc | ||
| .python-version | ||
| alembic.ini | ||
| CODE_OF_CONDUCT.md | ||
| CONTRIBUTING.md | ||
| DCO.md | ||
| docker-compose.yml | ||
| Dockerfile | ||
| entrypoint-old.sh | ||
| entrypoint.sh | ||
| LICENSE | ||
| mypy.ini | ||
| NOTICE.md | ||
| poetry.lock | ||
| pyproject.toml | ||
| README.md | ||
cognee
We build for developers who need a reliable, production-ready data layer for AI applications
What is cognee?
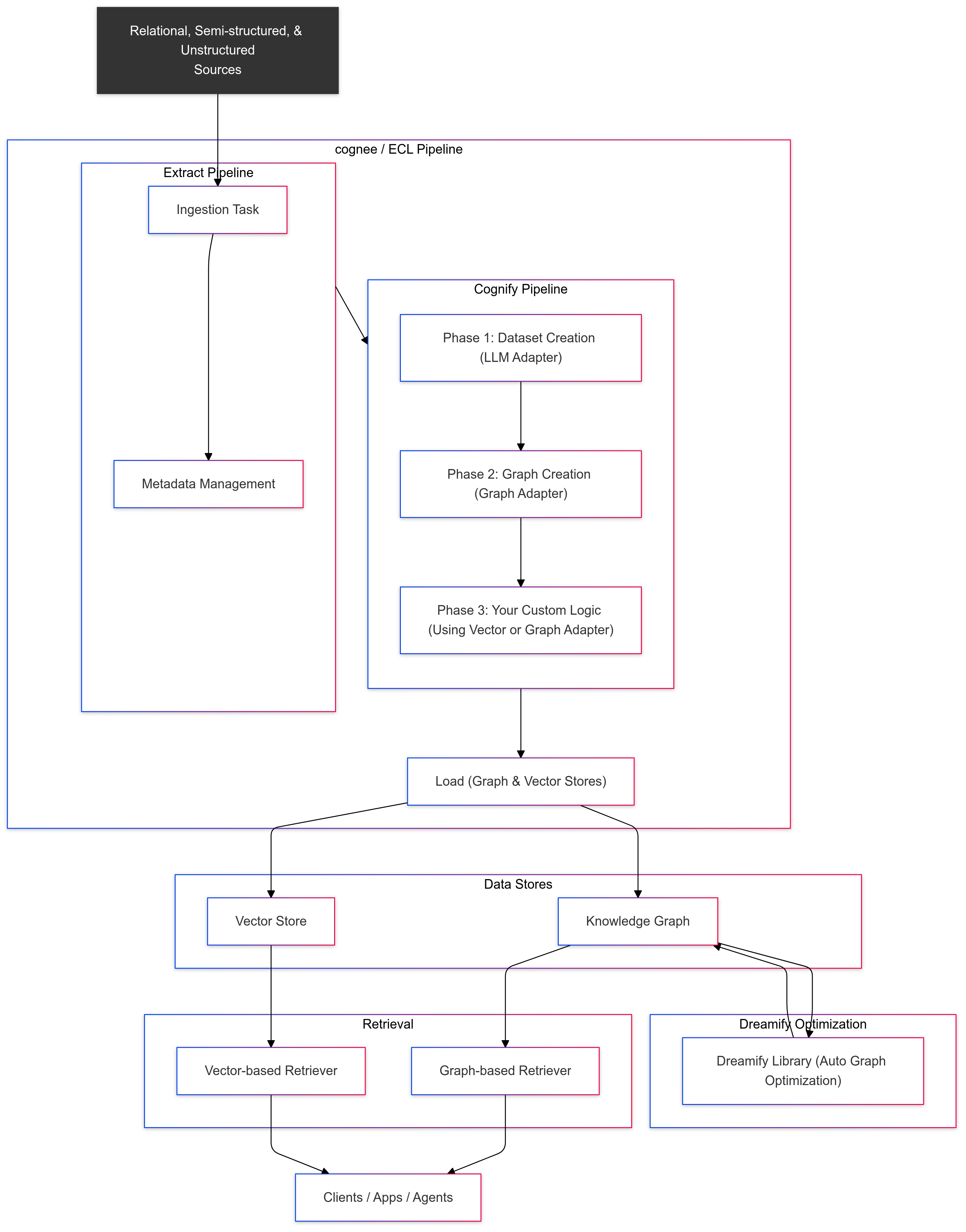
Cognee implements scalable, modular ECL (Extract, Cognify, Load) pipelines that allow you to interconnect and retrieve past conversations, documents, and audio transcriptions while reducing hallucinations, developer effort, and cost. Try it in a Google Colab notebook or have a look at our documentation
If you have questions, join our Discord community
📦 Installation
You can install Cognee using either pip or poetry. Support for various databases and vector stores is available through extras.
With pip
pip install cognee
With poetry
poetry add cognee
With pip with specific database support
To install Cognee with support for specific databases use the appropriate command below. Replace <database> with the name of the database you need.
pip install 'cognee[<database>]'
Replace <database> with any of the following databases:
- postgres
- weaviate
- qdrant
- neo4j
- milvus
Installing Cognee with PostgreSQL and Neo4j support example:
pip install 'cognee[postgres, neo4j]'
With poetry with specific database support
To install Cognee with support for specific databases use the appropriate command below. Replace <database> with the name of the database you need.
poetry add cognee -E <database>
Replace <database> with any of the following databases:
- postgres
- weaviate
- qdrant
- neo4j
- milvus
Installing Cognee with PostgreSQL and Neo4j support example:
poetry add cognee -E postgres -E neo4j
💻 Basic Usage
Setup
import os
os.environ["LLM_API_KEY"] = "YOUR OPENAI_API_KEY"
or
import cognee
cognee.config.set_llm_api_key("YOUR_OPENAI_API_KEY")
You can also set the variables by creating .env file, here is our template. To use different LLM providers, for more info check out our documentation
If you are using Network, create an account on Graphistry to visualize results:
cognee.config.set_graphistry_config({
"username": "YOUR_USERNAME",
"password": "YOUR_PASSWORD"
})
(Optional) To run the with an UI, go to cognee-mcp directory and follow the instructions. You will be able to use cognee as mcp tool and create graphs and query them.
If you want to use Cognee with PostgreSQL, make sure to set the following values in the .env file:
DB_PROVIDER=postgres
DB_HOST=postgres
DB_PORT=5432
DB_NAME=cognee_db
DB_USERNAME=cognee
DB_PASSWORD=cognee
Simple example
First, copy .env.template to .env and add your OpenAI API key to the LLM_API_KEY field.
This script will run the default pipeline:
import cognee
import asyncio
from cognee.api.v1.search import SearchType
async def main():
# Create a clean slate for cognee -- reset data and system state
print("Resetting cognee data...")
await cognee.prune.prune_data()
await cognee.prune.prune_system(metadata=True)
print("Data reset complete.\n")
# cognee knowledge graph will be created based on this text
text = """
Natural language processing (NLP) is an interdisciplinary
subfield of computer science and information retrieval.
"""
print("Adding text to cognee:")
print(text.strip())
# Add the text, and make it available for cognify
await cognee.add(text)
print("Text added successfully.\n")
print("Running cognify to create knowledge graph...\n")
print("Cognify process steps:")
print("1. Classifying the document: Determining the type and category of the input text.")
print("2. Checking permissions: Ensuring the user has the necessary rights to process the text.")
print("3. Extracting text chunks: Breaking down the text into sentences or phrases for analysis.")
print("4. Adding data points: Storing the extracted chunks for processing.")
print("5. Generating knowledge graph: Extracting entities and relationships to form a knowledge graph.")
print("6. Summarizing text: Creating concise summaries of the content for quick insights.\n")
# Use LLMs and cognee to create knowledge graph
await cognee.cognify()
print("Cognify process complete.\n")
query_text = 'Tell me about NLP'
print(f"Searching cognee for insights with query: '{query_text}'")
# Query cognee for insights on the added text
search_results = await cognee.search(
SearchType.INSIGHTS, query_text=query_text
)
print("Search results:")
# Display results
for result_text in search_results:
print(result_text)
# Example output:
# ({'id': UUID('bc338a39-64d6-549a-acec-da60846dd90d'), 'updated_at': datetime.datetime(2024, 11, 21, 12, 23, 1, 211808, tzinfo=datetime.timezone.utc), 'name': 'natural language processing', 'description': 'An interdisciplinary subfield of computer science and information retrieval.'}, {'relationship_name': 'is_a_subfield_of', 'source_node_id': UUID('bc338a39-64d6-549a-acec-da60846dd90d'), 'target_node_id': UUID('6218dbab-eb6a-5759-a864-b3419755ffe0'), 'updated_at': datetime.datetime(2024, 11, 21, 12, 23, 15, 473137, tzinfo=datetime.timezone.utc)}, {'id': UUID('6218dbab-eb6a-5759-a864-b3419755ffe0'), 'updated_at': datetime.datetime(2024, 11, 21, 12, 23, 1, 211808, tzinfo=datetime.timezone.utc), 'name': 'computer science', 'description': 'The study of computation and information processing.'})
# (...)
#
# It represents nodes and relationships in the knowledge graph:
# - The first element is the source node (e.g., 'natural language processing').
# - The second element is the relationship between nodes (e.g., 'is_a_subfield_of').
# - The third element is the target node (e.g., 'computer science').
if __name__ == '__main__':
asyncio.run(main())
When you run this script, you will see step-by-step messages in the console that help you trace the execution flow and understand what the script is doing at each stage.
A version of this example is here: examples/python/simple_example.py
Understand our architecture
cognee framework consists of tasks that can be grouped into pipelines. Each task can be an independent part of business logic, that can be tied to other tasks to form a pipeline. These tasks persist data into your memory store enabling you to search for relevant context of past conversations, documents, or any other data you have stored.
Vector retrieval, Graphs and LLMs
Cognee supports a variety of tools and services for different operations:
-
Modular: Cognee is modular by nature, using tasks grouped into pipelines
-
Local Setup: By default, LanceDB runs locally with NetworkX and OpenAI.
-
Vector Stores: Cognee supports LanceDB, Qdrant, PGVector and Weaviate for vector storage.
-
Language Models (LLMs): You can use either Anyscale or Ollama as your LLM provider.
-
Graph Stores: In addition to NetworkX, Neo4j is also supported for graph storage.
-
User management: Create individual user graphs and manage permissions
Demo
Check out our demo notebook here
Get Started
Install Server
Please see the cognee Quick Start Guide for important configuration information.
docker compose up
Install SDK
Please see the cognee Development Guide for important beta information and usage instructions.
pip install cognee
💫 Contributors
Star History
Vector & Graph Databases Implementation State
| Name | Type | Current state (Mac/Linux) | Known Issues | Current state (Windows) | Known Issues |
|---|---|---|---|---|---|
| Qdrant | Vector | Stable ✅ | Unstable ❌ | ||
| Weaviate | Vector | Stable ✅ | Unstable ❌ | ||
| LanceDB | Vector | Stable ✅ | Stable ✅ | ||
| Neo4j | Graph | Stable ✅ | Stable ✅ | ||
| NetworkX | Graph | Stable ✅ | Stable ✅ | ||
| FalkorDB | Vector/Graph | Stable ✅ | Unstable ❌ | ||
| PGVector | Vector | Stable ✅ | Unstable ❌ | ||
| Milvus | Vector | Stable ✅ | Unstable ❌ |
