LightRAG/docs/LightRAG_concurrent_explain.md
2025-05-23 11:57:45 +08:00

10 KiB
Raw Blame History

LightRAG Multi-Document Processing: Concurrent Control Strategy Analysis

LightRAG employs a multi-layered concurrent control strategy when processing multiple documents. This article provides an in-depth analysis of the concurrent control mechanisms at document level, chunk level, and LLM request level, helping you understand why specific concurrent behaviors occur.

Overview

LightRAG's concurrent control is divided into three layers:

  1. Document-level concurrency: Controls the number of documents processed simultaneously
  2. Chunk-level concurrency: Controls the number of chunks processed simultaneously within a single document
  3. LLM request-level concurrency: Controls the global concurrent number of LLM requests

1. Document-Level Concurrent Control

Control Parameter: max_parallel_insert

Document-level concurrency is controlled by the max_parallel_insert parameter, with a default value of 2.

# lightrag/lightrag.py
max_parallel_insert: int = field(default=int(os.getenv("MAX_PARALLEL_INSERT", 2)))

Implementation Mechanism

In the apipeline_process_enqueue_documents method, a semaphore is used to control document concurrency:

# lightrag/lightrag.py - apipeline_process_enqueue_documents method
async def process_document(
    doc_id: str,
    status_doc: DocProcessingStatus,
    split_by_character: str | None,
    split_by_character_only: bool,
    pipeline_status: dict,
    pipeline_status_lock: asyncio.Lock,
    semaphore: asyncio.Semaphore,  # Document-level semaphore
) -> None:
    """Process single document"""
    async with semaphore:  # 🔥 Document-level concurrent control
        # ... Process all chunks of a single document

# Create document-level semaphore
semaphore = asyncio.Semaphore(self.max_parallel_insert)  # Default 2

# Create processing tasks for each document
doc_tasks = []
for doc_id, status_doc in to_process_docs.items():
    doc_tasks.append(
        process_document(
            doc_id, status_doc, split_by_character, split_by_character_only,
            pipeline_status, pipeline_status_lock, semaphore
        )
    )

# Wait for all documents to complete processing
await asyncio.gather(*doc_tasks)

2. Chunk-Level Concurrent Control

Control Parameter: llm_model_max_async

Key Point: Each document independently creates its own chunk semaphore!

# lightrag/lightrag.py
llm_model_max_async: int = field(default=int(os.getenv("MAX_ASYNC", 4)))

Implementation Mechanism

In the extract_entities function, each document independently creates its own chunk semaphore:

# lightrag/operate.py - extract_entities function
async def extract_entities(chunks: dict[str, TextChunkSchema], global_config: dict[str, str], ...):
    # 🔥 Key: Each document independently creates this semaphore!
    llm_model_max_async = global_config.get("llm_model_max_async", 4)
    semaphore = asyncio.Semaphore(llm_model_max_async)  # Chunk semaphore for each document

    async def _process_with_semaphore(chunk):
        async with semaphore:  # 🔥 Chunk concurrent control within document
            return await _process_single_content(chunk)

    # Create tasks for each chunk
    tasks = []
    for c in ordered_chunks:
        task = asyncio.create_task(_process_with_semaphore(c))
        tasks.append(task)

    # Wait for all chunks to complete processing
    done, pending = await asyncio.wait(tasks, return_when=asyncio.FIRST_EXCEPTION)
    chunk_results = [task.result() for task in tasks]
    return chunk_results

Important Inference: System Overall Chunk Concurrency

Since each document independently creates chunk semaphores, the theoretical chunk concurrency of the system is:

Theoretical Chunk Concurrency = max_parallel_insert × llm_model_max_async

For example:

  • max_parallel_insert = 2 (process 2 documents simultaneously)
  • llm_model_max_async = 4 (maximum 4 chunk concurrency per document)
  • Theoretical result: Maximum 2 × 4 = 8 chunks simultaneously in "processing" state

3. LLM Request-Level Concurrent Control (The Real Bottleneck)

Control Parameter: llm_model_max_async (globally shared)

Key: Although there might be 8 chunks "in processing", all LLM requests share the same global priority queue!

# lightrag/lightrag.py - __post_init__ method
self.llm_model_func = priority_limit_async_func_call(self.llm_model_max_async)(
    partial(
        self.llm_model_func,
        hashing_kv=hashing_kv,
        **self.llm_model_kwargs,
    )
)
# 🔥 Global LLM queue size = llm_model_max_async = 4

Priority Queue Implementation

# lightrag/utils.py - priority_limit_async_func_call function
def priority_limit_async_func_call(max_size: int, max_queue_size: int = 1000):
    def final_decro(func):
        queue = asyncio.PriorityQueue(maxsize=max_queue_size)
        tasks = set()

        async def worker():
            """Worker that processes tasks in the priority queue"""
            while not shutdown_event.is_set():
                try:
                    priority, count, future, args, kwargs = await asyncio.wait_for(queue.get(), timeout=1.0)
                    result = await func(*args, **kwargs)  # 🔥 Actual LLM call
                    if not future.done():
                        future.set_result(result)
                except Exception as e:
                    # Error handling...
                finally:
                    queue.task_done()

        # 🔥 Create fixed number of workers (max_size), this is the real concurrency limit
        for _ in range(max_size):
            task = asyncio.create_task(worker())
            tasks.add(task)

4. Chunk Internal Processing Mechanism (Serial)

Why Serial?

Internal processing of each chunk strictly follows this serial execution order:

# lightrag/operate.py - _process_single_content function
async def _process_single_content(chunk_key_dp: tuple[str, TextChunkSchema]):
    # Step 1: Initial entity extraction
    hint_prompt = entity_extract_prompt.format(**{**context_base, "input_text": content})
    final_result = await use_llm_func_with_cache(hint_prompt, use_llm_func, ...)

    # Process initial extraction results
    maybe_nodes, maybe_edges = await _process_extraction_result(final_result, chunk_key, file_path)

    # Step 2: Gleaning phase
    for now_glean_index in range(entity_extract_max_gleaning):
        # 🔥 Serial wait for gleaning results
        glean_result = await use_llm_func_with_cache(
            continue_prompt, use_llm_func,
            llm_response_cache=llm_response_cache,
            history_messages=history, cache_type="extract"
        )

        # Process gleaning results
        glean_nodes, glean_edges = await _process_extraction_result(glean_result, chunk_key, file_path)

        # Merge results...

        # Step 3: Determine whether to continue loop
        if now_glean_index == entity_extract_max_gleaning - 1:
            break

        # 🔥 Serial wait for loop decision results
        if_loop_result = await use_llm_func_with_cache(
            if_loop_prompt, use_llm_func,
            llm_response_cache=llm_response_cache,
            history_messages=history, cache_type="extract"
        )

        if if_loop_result.strip().strip('"').strip("'").lower() != "yes":
            break

    return maybe_nodes, maybe_edges

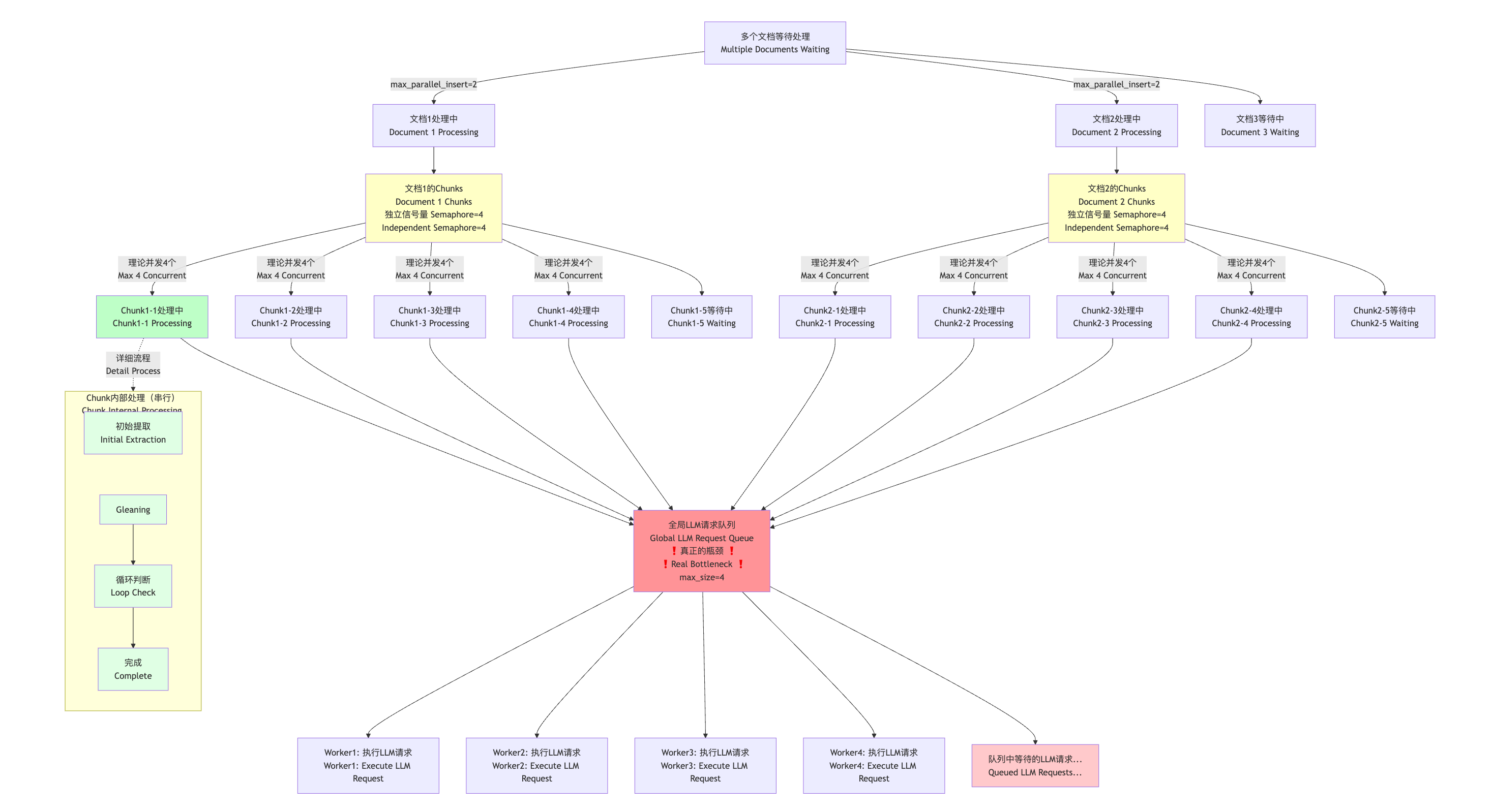
5. Complete Concurrent Hierarchy Diagram

lightrag_indexing.png

Chunk Internal Processing (Serial)

Initial Extraction → Gleaning → Loop Decision → Complete

6. Real-World Scenario Analysis

Scenario 1: Single Document with Multiple Chunks

Assume 1 document with 6 chunks:

  • Document level: Only 1 document, not limited by max_parallel_insert
  • Chunk level: Maximum 4 chunks processed simultaneously (limited by llm_model_max_async=4)
  • LLM level: Global maximum 4 LLM requests concurrent

Expected behavior: 4 chunks process concurrently, remaining 2 chunks wait.

Scenario 2: Multiple Documents with Multiple Chunks

Assume 3 documents, each with 10 chunks:

  • Document level: Maximum 2 documents processed simultaneously
  • Chunk level: Maximum 4 chunks per document processed simultaneously
  • Theoretical Chunk concurrency: 2 × 4 = 8 chunks processed simultaneously
  • Actual LLM concurrency: Only 4 LLM requests actually execute

Actual state distribution:

# Possible system state:
Document 1: 4 chunks "processing" (2 executing LLM, 2 waiting for LLM response)
Document 2: 4 chunks "processing" (2 executing LLM, 2 waiting for LLM response)
Document 3: Waiting for document-level semaphore

Total:
- 8 chunks in "processing" state
- 4 LLM requests actually executing
- 4 chunks waiting for LLM response

7. Performance Optimization Recommendations

Understanding the Bottleneck

The real bottleneck is the global LLM queue, not the chunk semaphores!

Adjustment Strategies

Strategy 1: Increase LLM Concurrent Capacity

# Environment variable configuration
export MAX_PARALLEL_INSERT=2    # Keep document concurrency
export MAX_ASYNC=8              # 🔥 Increase LLM request concurrency

Strategy 2: Balance Document and LLM Concurrency

rag = LightRAG(
    max_parallel_insert=3,      # Moderately increase document concurrency
    llm_model_max_async=12,     # Significantly increase LLM concurrency
    entity_extract_max_gleaning=0,  # Reduce serial steps within chunks
)

8. Summary

Key characteristics of LightRAG's multi-document concurrent processing mechanism:

Concurrent Layers

  1. Inter-document competition: Controlled by max_parallel_insert, default 2 documents concurrent
  2. Theoretical Chunk concurrency: Each document independently creates semaphores, total = max_parallel_insert × llm_model_max_async
  3. Actual LLM concurrency: All chunks share global LLM queue, controlled by llm_model_max_async
  4. Intra-chunk serial: Multiple LLM requests within each chunk execute strictly serially

Key Insights

  • Theoretical vs Actual: System may have many chunks "in processing", but only few are actually executing LLM requests
  • Real Bottleneck: Global LLM request queue is the performance bottleneck, not chunk semaphores
  • Optimization Focus: Increasing llm_model_max_async is more effective than increasing max_parallel_insert