9.1 KiB
9.1 KiB
LightRAG 多文档并发控制机制详解
LightRAG 在处理多个文档时采用了多层次的并发控制策略。本文将深入分析文档级别、chunk级别和LLM请求级别的并发控制机制,帮助您理解为什么会出现特定的并发行为。
概述
LightRAG 的并发控制分为三个层次:
- 文档级别并发:控制同时处理的文档数量
- Chunk级别并发:控制单个文档内同时处理的chunk数量
- LLM请求级别并发:控制全局LLM请求的并发数量
1. 文档级别并发控制
控制参数:max_parallel_insert
文档级别的并发由 max_parallel_insert 参数控制,默认值为2。
# lightrag/lightrag.py
max_parallel_insert: int = field(default=int(os.getenv("MAX_PARALLEL_INSERT", 2)))
实现机制
在 apipeline_process_enqueue_documents 方法中,使用信号量控制文档并发:
# lightrag/lightrag.py - apipeline_process_enqueue_documents方法
async def process_document(
doc_id: str,
status_doc: DocProcessingStatus,
split_by_character: str | None,
split_by_character_only: bool,
pipeline_status: dict,
pipeline_status_lock: asyncio.Lock,
semaphore: asyncio.Semaphore, # 文档级别信号量
) -> None:
"""Process single document"""
async with semaphore: # 🔥 文档级别并发控制
# ... 处理单个文档的所有chunks
# 创建文档级别信号量
semaphore = asyncio.Semaphore(self.max_parallel_insert) # 默认2
# 为每个文档创建处理任务
doc_tasks = []
for doc_id, status_doc in to_process_docs.items():
doc_tasks.append(
process_document(
doc_id, status_doc, split_by_character, split_by_character_only,
pipeline_status, pipeline_status_lock, semaphore
)
)
# 等待所有文档处理完成
await asyncio.gather(*doc_tasks)
2. Chunk级别并发控制
控制参数:llm_model_max_async
关键点:每个文档都会独立创建自己的chunk信号量!
# lightrag/lightrag.py
llm_model_max_async: int = field(default=int(os.getenv("MAX_ASYNC", 4)))
实现机制
在 extract_entities 函数中,每个文档独立创建自己的chunk信号量:
# lightrag/operate.py - extract_entities函数
async def extract_entities(chunks: dict[str, TextChunkSchema], global_config: dict[str, str], ...):
# 🔥 关键:每个文档都会独立创建这个信号量!
llm_model_max_async = global_config.get("llm_model_max_async", 4)
semaphore = asyncio.Semaphore(llm_model_max_async) # 每个文档的chunk信号量
async def _process_with_semaphore(chunk):
async with semaphore: # 🔥 文档内部的chunk并发控制
return await _process_single_content(chunk)
# 为每个chunk创建任务
tasks = []
for c in ordered_chunks:
task = asyncio.create_task(_process_with_semaphore(c))
tasks.append(task)
# 等待所有chunk处理完成
done, pending = await asyncio.wait(tasks, return_when=asyncio.FIRST_EXCEPTION)
chunk_results = [task.result() for task in tasks]
return chunk_results
重要推论:系统整体Chunk并发数
由于每个文档独立创建chunk信号量,系统理论上的chunk并发数是:
理论Chunk并发数 = max_parallel_insert × llm_model_max_async
例如:
max_parallel_insert = 2(同时处理2个文档)llm_model_max_async = 4(每个文档最多4个chunk并发)- 理论结果:最多 2 × 4 = 8个chunk同时处于"处理中"状态
3. LLM请求级别并发控制(真正的瓶颈)
控制参数:llm_model_max_async(全局共享)
关键:尽管可能有8个chunk在"处理中",但所有LLM请求共享同一个全局优先级队列!
# lightrag/lightrag.py - __post_init__方法
self.llm_model_func = priority_limit_async_func_call(self.llm_model_max_async)(
partial(
self.llm_model_func,
hashing_kv=hashing_kv,
**self.llm_model_kwargs,
)
)
# 🔥 全局LLM队列大小 = llm_model_max_async = 4
优先级队列实现
# lightrag/utils.py - priority_limit_async_func_call函数
def priority_limit_async_func_call(max_size: int, max_queue_size: int = 1000):
def final_decro(func):
queue = asyncio.PriorityQueue(maxsize=max_queue_size)
tasks = set()
async def worker():
"""Worker that processes tasks in the priority queue"""
while not shutdown_event.is_set():
try:
priority, count, future, args, kwargs = await asyncio.wait_for(queue.get(), timeout=1.0)
result = await func(*args, **kwargs) # 🔥 实际LLM调用
if not future.done():
future.set_result(result)
except Exception as e:
# 错误处理...
finally:
queue.task_done()
# 🔥 创建固定数量的worker(max_size个),这是真正的并发限制
for _ in range(max_size):
task = asyncio.create_task(worker())
tasks.add(task)
4. Chunk内部处理机制(串行)
为什么是串行?
每个chunk内部的处理严格按照以下顺序串行执行:
# lightrag/operate.py - _process_single_content函数
async def _process_single_content(chunk_key_dp: tuple[str, TextChunkSchema]):
# 步骤1:初始实体提取
hint_prompt = entity_extract_prompt.format(**{**context_base, "input_text": content})
final_result = await use_llm_func_with_cache(hint_prompt, use_llm_func, ...)
# 处理初始提取结果
maybe_nodes, maybe_edges = await _process_extraction_result(final_result, chunk_key, file_path)
# 步骤2:Gleaning(深挖)阶段
for now_glean_index in range(entity_extract_max_gleaning):
# 🔥 串行等待gleaning结果
glean_result = await use_llm_func_with_cache(
continue_prompt, use_llm_func,
llm_response_cache=llm_response_cache,
history_messages=history, cache_type="extract"
)
# 处理gleaning结果
glean_nodes, glean_edges = await _process_extraction_result(glean_result, chunk_key, file_path)
# 合并结果...
# 步骤3:判断是否继续循环
if now_glean_index == entity_extract_max_gleaning - 1:
break
# 🔥 串行等待循环判断结果
if_loop_result = await use_llm_func_with_cache(
if_loop_prompt, use_llm_func,
llm_response_cache=llm_response_cache,
history_messages=history, cache_type="extract"
)
if if_loop_result.strip().strip('"').strip("'").lower() != "yes":
break
return maybe_nodes, maybe_edges
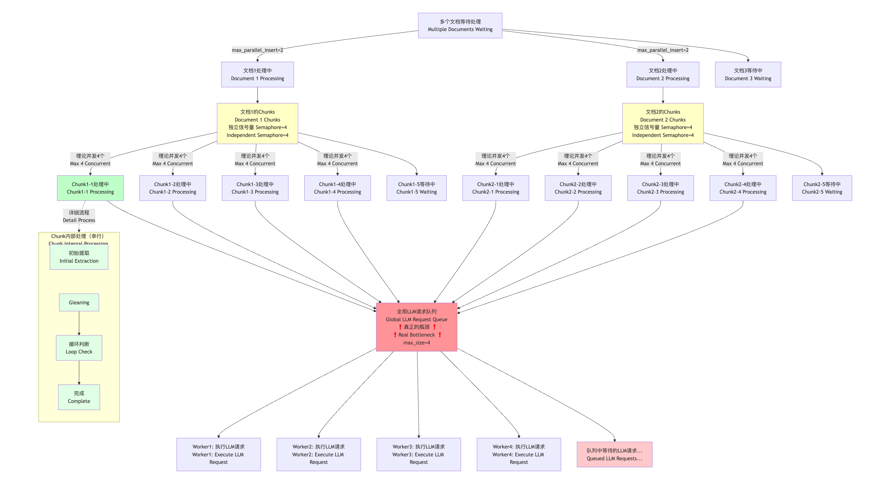
5. 完整的并发层次图
6. 实际运行场景分析
场景1:单文档多Chunk
假设有1个文档,包含6个chunks:
- 文档级别:只有1个文档,不受
max_parallel_insert限制 - Chunk级别:最多4个chunks同时处理(受
llm_model_max_async=4限制) - LLM级别:全局最多4个LLM请求并发
预期行为:4个chunks并发处理,剩余2个chunks等待。
场景2:多文档多Chunk
假设有3个文档,每个文档包含10个chunks:
- 文档级别:最多2个文档同时处理
- Chunk级别:每个文档最多4个chunks同时处理
- 理论Chunk并发:2 × 4 = 8个chunks同时处理
- 实际LLM并发:只有4个LLM请求真正执行
实际状态分布:
# 可能的系统状态:
文档1: 4个chunks"处理中"(其中2个在执行LLM,2个在等待LLM响应)
文档2: 4个chunks"处理中"(其中2个在执行LLM,2个在等待LLM响应)
文档3: 等待文档级别信号量
总计:
- 8个chunks处于"处理中"状态
- 4个LLM请求真正执行
- 4个chunks等待LLM响应
7. 性能优化建议
理解瓶颈
真正的瓶颈是全局LLM队列,而不是chunk信号量!
调整策略
策略1:提高LLM并发能力
# 环境变量配置
export MAX_PARALLEL_INSERT=2 # 保持文档并发
export MAX_ASYNC=8 # 🔥 增加LLM请求并发数
策略2:平衡文档和LLM并发
rag = LightRAG(
max_parallel_insert=3, # 适度增加文档并发
llm_model_max_async=12, # 大幅增加LLM并发
entity_extract_max_gleaning=0, # 减少chunk内串行步骤
)
8. 总结
LightRAG的多文档并发处理机制的关键特点:
并发层次
- 文档间争抢:受
max_parallel_insert控制,默认2个文档并发 - 理论Chunk并发:每个文档独立创建信号量,总数 =
max_parallel_insert × llm_model_max_async - 实际LLM并发:所有chunk共享全局LLM队列,受
llm_model_max_async控制 - 单Chunk内串行:每个chunk内的多个LLM请求严格串行执行
关键洞察
- 理论vs实际:系统可能有很多chunk在"处理中",但只有少数在真正执行LLM请求
- 真正瓶颈:全局LLM请求队列是性能瓶颈,而不是chunk信号量
- 优化重点:提高
llm_model_max_async比增加max_parallel_insert更有效
