10 KiB
LightRAG Multi-Document Processing: Concurrent Control Strategy Analysis
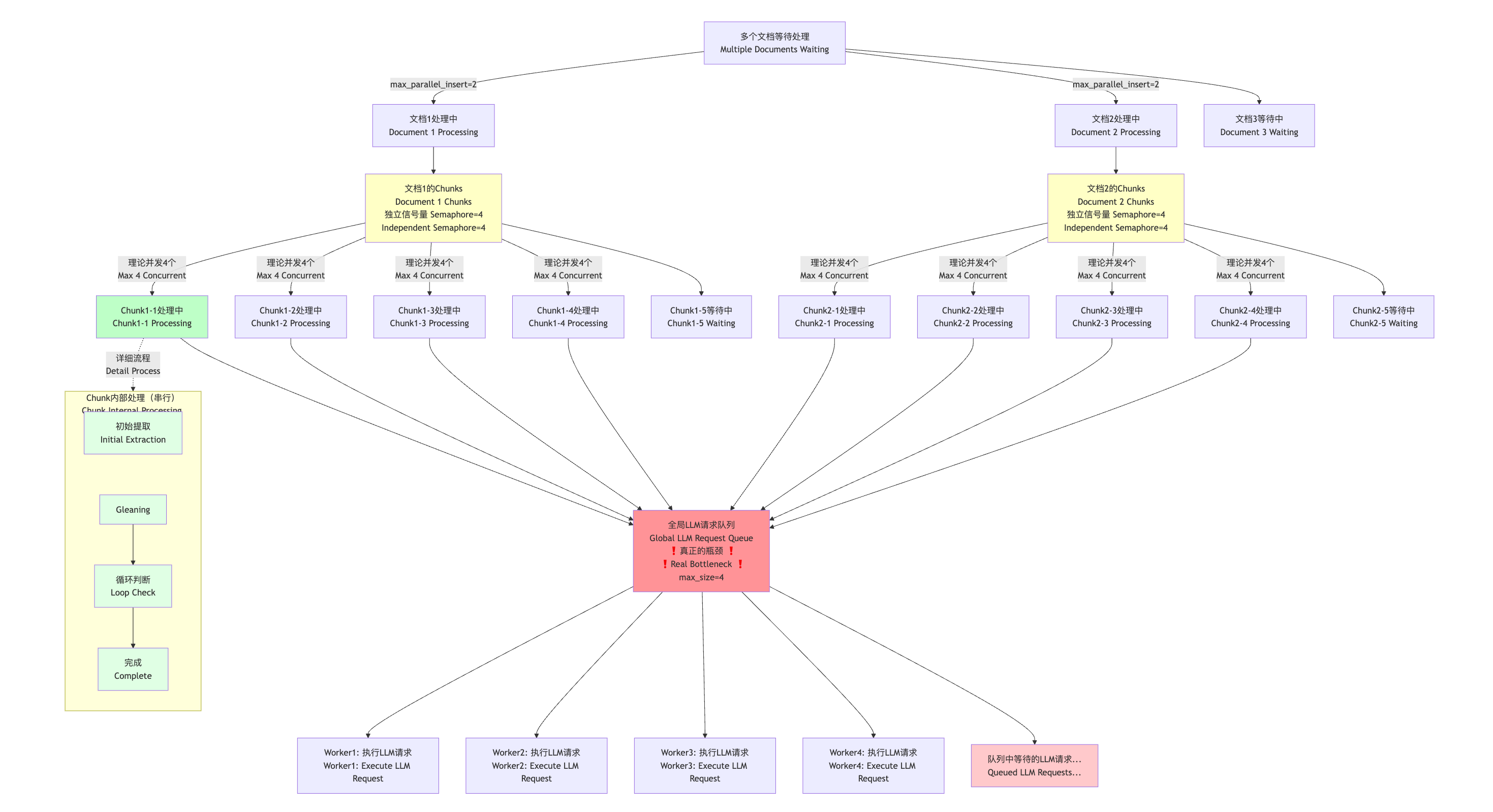
LightRAG employs a multi-layered concurrent control strategy when processing multiple documents. This article provides an in-depth analysis of the concurrent control mechanisms at document level, chunk level, and LLM request level, helping you understand why specific concurrent behaviors occur.
Overview
LightRAG's concurrent control is divided into three layers:
- Document-level concurrency: Controls the number of documents processed simultaneously
- Chunk-level concurrency: Controls the number of chunks processed simultaneously within a single document
- LLM request-level concurrency: Controls the global concurrent number of LLM requests
1. Document-Level Concurrent Control
Control Parameter: max_parallel_insert
Document-level concurrency is controlled by the max_parallel_insert parameter, with a default value of 2.
# lightrag/lightrag.py
max_parallel_insert: int = field(default=int(os.getenv("MAX_PARALLEL_INSERT", 2)))
Implementation Mechanism
In the apipeline_process_enqueue_documents method, a semaphore is used to control document concurrency:
# lightrag/lightrag.py - apipeline_process_enqueue_documents method
async def process_document(
doc_id: str,
status_doc: DocProcessingStatus,
split_by_character: str | None,
split_by_character_only: bool,
pipeline_status: dict,
pipeline_status_lock: asyncio.Lock,
semaphore: asyncio.Semaphore, # Document-level semaphore
) -> None:
"""Process single document"""
async with semaphore: # 🔥 Document-level concurrent control
# ... Process all chunks of a single document
# Create document-level semaphore
semaphore = asyncio.Semaphore(self.max_parallel_insert) # Default 2
# Create processing tasks for each document
doc_tasks = []
for doc_id, status_doc in to_process_docs.items():
doc_tasks.append(
process_document(
doc_id, status_doc, split_by_character, split_by_character_only,
pipeline_status, pipeline_status_lock, semaphore
)
)
# Wait for all documents to complete processing
await asyncio.gather(*doc_tasks)
2. Chunk-Level Concurrent Control
Control Parameter: llm_model_max_async
Key Point: Each document independently creates its own chunk semaphore!
# lightrag/lightrag.py
llm_model_max_async: int = field(default=int(os.getenv("MAX_ASYNC", 4)))
Implementation Mechanism
In the extract_entities function, each document independently creates its own chunk semaphore:
# lightrag/operate.py - extract_entities function
async def extract_entities(chunks: dict[str, TextChunkSchema], global_config: dict[str, str], ...):
# 🔥 Key: Each document independently creates this semaphore!
llm_model_max_async = global_config.get("llm_model_max_async", 4)
semaphore = asyncio.Semaphore(llm_model_max_async) # Chunk semaphore for each document
async def _process_with_semaphore(chunk):
async with semaphore: # 🔥 Chunk concurrent control within document
return await _process_single_content(chunk)
# Create tasks for each chunk
tasks = []
for c in ordered_chunks:
task = asyncio.create_task(_process_with_semaphore(c))
tasks.append(task)
# Wait for all chunks to complete processing
done, pending = await asyncio.wait(tasks, return_when=asyncio.FIRST_EXCEPTION)
chunk_results = [task.result() for task in tasks]
return chunk_results
Important Inference: System Overall Chunk Concurrency
Since each document independently creates chunk semaphores, the theoretical chunk concurrency of the system is:
Theoretical Chunk Concurrency = max_parallel_insert × llm_model_max_async
For example:
max_parallel_insert = 2(process 2 documents simultaneously)llm_model_max_async = 4(maximum 4 chunk concurrency per document)- Theoretical result: Maximum 2 × 4 = 8 chunks simultaneously in "processing" state
3. LLM Request-Level Concurrent Control (The Real Bottleneck)
Control Parameter: llm_model_max_async (globally shared)
Key: Although there might be 8 chunks "in processing", all LLM requests share the same global priority queue!
# lightrag/lightrag.py - __post_init__ method
self.llm_model_func = priority_limit_async_func_call(self.llm_model_max_async)(
partial(
self.llm_model_func,
hashing_kv=hashing_kv,
**self.llm_model_kwargs,
)
)
# 🔥 Global LLM queue size = llm_model_max_async = 4
Priority Queue Implementation
# lightrag/utils.py - priority_limit_async_func_call function
def priority_limit_async_func_call(max_size: int, max_queue_size: int = 1000):
def final_decro(func):
queue = asyncio.PriorityQueue(maxsize=max_queue_size)
tasks = set()
async def worker():
"""Worker that processes tasks in the priority queue"""
while not shutdown_event.is_set():
try:
priority, count, future, args, kwargs = await asyncio.wait_for(queue.get(), timeout=1.0)
result = await func(*args, **kwargs) # 🔥 Actual LLM call
if not future.done():
future.set_result(result)
except Exception as e:
# Error handling...
finally:
queue.task_done()
# 🔥 Create fixed number of workers (max_size), this is the real concurrency limit
for _ in range(max_size):
task = asyncio.create_task(worker())
tasks.add(task)
4. Chunk Internal Processing Mechanism (Serial)
Why Serial?
Internal processing of each chunk strictly follows this serial execution order:
# lightrag/operate.py - _process_single_content function
async def _process_single_content(chunk_key_dp: tuple[str, TextChunkSchema]):
# Step 1: Initial entity extraction
hint_prompt = entity_extract_prompt.format(**{**context_base, "input_text": content})
final_result = await use_llm_func_with_cache(hint_prompt, use_llm_func, ...)
# Process initial extraction results
maybe_nodes, maybe_edges = await _process_extraction_result(final_result, chunk_key, file_path)
# Step 2: Gleaning phase
for now_glean_index in range(entity_extract_max_gleaning):
# 🔥 Serial wait for gleaning results
glean_result = await use_llm_func_with_cache(
continue_prompt, use_llm_func,
llm_response_cache=llm_response_cache,
history_messages=history, cache_type="extract"
)
# Process gleaning results
glean_nodes, glean_edges = await _process_extraction_result(glean_result, chunk_key, file_path)
# Merge results...
# Step 3: Determine whether to continue loop
if now_glean_index == entity_extract_max_gleaning - 1:
break
# 🔥 Serial wait for loop decision results
if_loop_result = await use_llm_func_with_cache(
if_loop_prompt, use_llm_func,
llm_response_cache=llm_response_cache,
history_messages=history, cache_type="extract"
)
if if_loop_result.strip().strip('"').strip("'").lower() != "yes":
break
return maybe_nodes, maybe_edges
5. Complete Concurrent Hierarchy Diagram
Chunk Internal Processing (Serial)
Initial Extraction → Gleaning → Loop Decision → Complete
6. Real-World Scenario Analysis
Scenario 1: Single Document with Multiple Chunks
Assume 1 document with 6 chunks:
- Document level: Only 1 document, not limited by
max_parallel_insert - Chunk level: Maximum 4 chunks processed simultaneously (limited by
llm_model_max_async=4) - LLM level: Global maximum 4 LLM requests concurrent
Expected behavior: 4 chunks process concurrently, remaining 2 chunks wait.
Scenario 2: Multiple Documents with Multiple Chunks
Assume 3 documents, each with 10 chunks:
- Document level: Maximum 2 documents processed simultaneously
- Chunk level: Maximum 4 chunks per document processed simultaneously
- Theoretical Chunk concurrency: 2 × 4 = 8 chunks processed simultaneously
- Actual LLM concurrency: Only 4 LLM requests actually execute
Actual state distribution:
# Possible system state:
Document 1: 4 chunks "processing" (2 executing LLM, 2 waiting for LLM response)
Document 2: 4 chunks "processing" (2 executing LLM, 2 waiting for LLM response)
Document 3: Waiting for document-level semaphore
Total:
- 8 chunks in "processing" state
- 4 LLM requests actually executing
- 4 chunks waiting for LLM response
7. Performance Optimization Recommendations
Understanding the Bottleneck
The real bottleneck is the global LLM queue, not the chunk semaphores!
Adjustment Strategies
Strategy 1: Increase LLM Concurrent Capacity
# Environment variable configuration
export MAX_PARALLEL_INSERT=2 # Keep document concurrency
export MAX_ASYNC=8 # 🔥 Increase LLM request concurrency
Strategy 2: Balance Document and LLM Concurrency
rag = LightRAG(
max_parallel_insert=3, # Moderately increase document concurrency
llm_model_max_async=12, # Significantly increase LLM concurrency
entity_extract_max_gleaning=0, # Reduce serial steps within chunks
)
8. Summary
Key characteristics of LightRAG's multi-document concurrent processing mechanism:
Concurrent Layers
- Inter-document competition: Controlled by
max_parallel_insert, default 2 documents concurrent - Theoretical Chunk concurrency: Each document independently creates semaphores, total = max_parallel_insert × llm_model_max_async
- Actual LLM concurrency: All chunks share global LLM queue, controlled by
llm_model_max_async - Intra-chunk serial: Multiple LLM requests within each chunk execute strictly serially
Key Insights
- Theoretical vs Actual: System may have many chunks "in processing", but only few are actually executing LLM requests
- Real Bottleneck: Global LLM request queue is the performance bottleneck, not chunk semaphores
- Optimization Focus: Increasing
llm_model_max_asyncis more effective than increasingmax_parallel_insert
