This website requires JavaScript.
Explore
Help
Sign in
gmakstutis
/
cognee
Watch
1
Star
0
Fork
You've already forked cognee
0
Code
Issues
Pull requests
Projects
Releases
Packages
Wiki
Activity
Actions
adee79d7a5
cognee
/
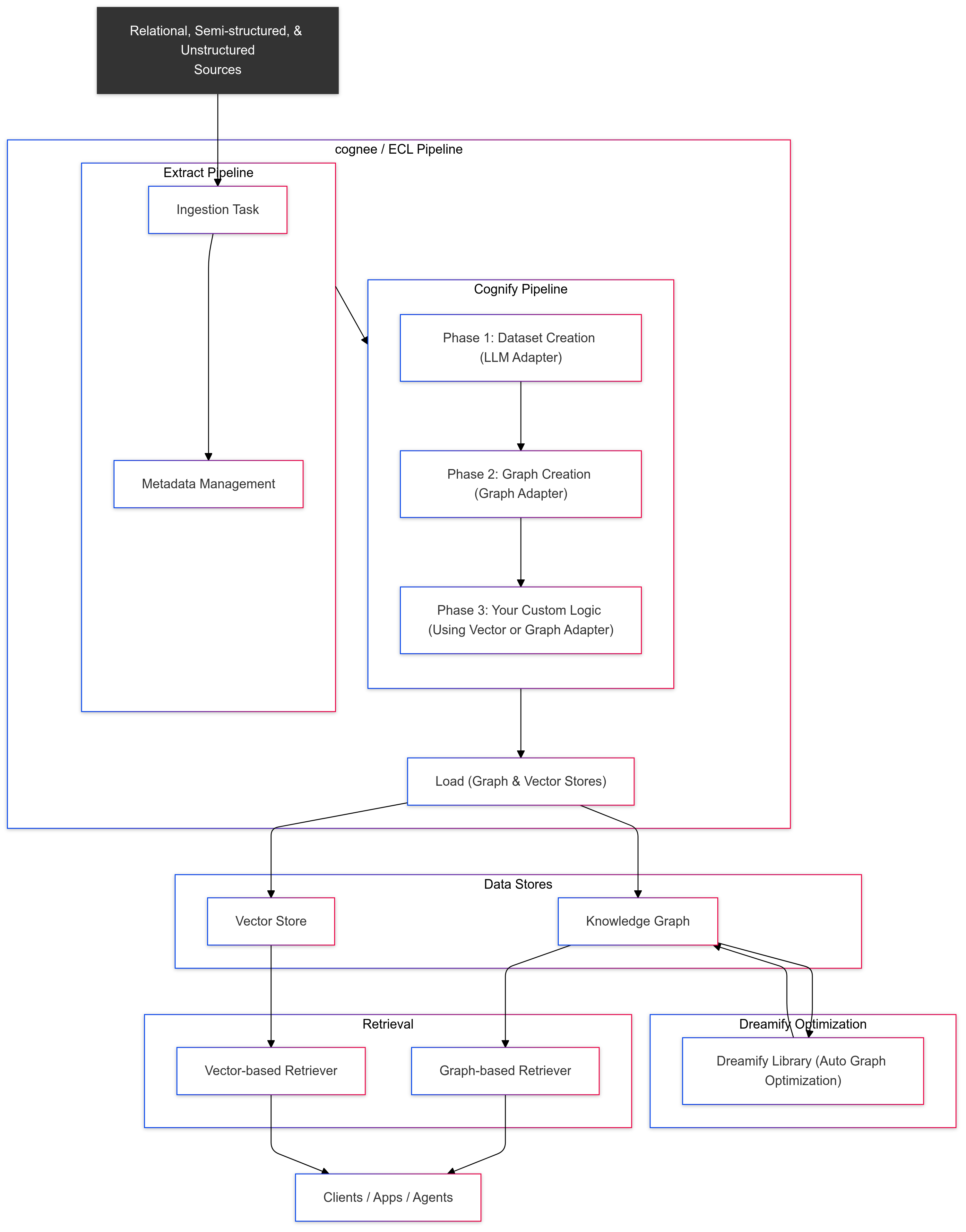
assets
/
cognee_diagram.png
vasilije
b73a35fec6
Fix diagram
2024-12-23 14:16:57 +01:00
428 KiB
3010x3840px
Raw
History